Автоматизированная справочно-информационная система учета и контроля поставок на предприятиеРефераты >> Программирование и компьютеры >> Автоматизированная справочно-информационная система учета и контроля поставок на предприятие
![]() | |||
![]() | |||
![]() | |||
![]() | |||
![]() | |||
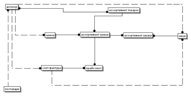
Рис 2.1. Связи между сущностями
2.5 Построение логической модели.
Выполнив анализ сущностей и связей меду ними построим логическую модель, в виде отношений (таблица 2.2)
Таблица 2.2
|
Название сущности |
Атрибут |
Ключ |
|
Договор |
№Договора, дата договора, сумма договора, срок действия. |
№Договора |
|
Поставщик |
№Поставщика, наименование поставщика, адрес, телефон. |
№Поставщика |
|
Ассортимент товаров |
№Товара, наименование товара. |
№Товара |
|
Заявка |
№Заявки, номер договора, дата заявки. |
№Заявки |
|
Заявка |
№Заявки, №товара, количество. |
№Заявки, №Товара |
|
Ассортимент заявки |
№Заказа, №Договора, дата заказа, номер счета. |
№Заказа |
|
Ассортимент заказа |
№Заказа, №Заявки, №товара. |
№Заказа, №Заявки, №товара. |
|
Счет-фактура |
№Счета, сумма счета. |
№Счета |
|
Цены поставщика |
№Счета, №Заявки, №Товара. |
№Счета, №Заявки, №Товара. |
|
Для построения логической модели данных использовалось case - средство [17] ER-Win, которое позволяет проектировать реляционные модели данных как на физическом уровне (ER-диаграмы), так и на физическом (проектирование таблиц БД). Логическая модель данных представлена в виде ER-диаграмы на рис. 2.2. |
|
|
Рис 2.2 ER-диаграмма модели данных АСИС “Учет поставок”
3. Проектирование алгоритмов справочно-информационной системы учета и контроля поставок на предприятие.
Алгоритмизация в самом общем виде может быть определена как процесс направленного действия проектировщика (группы проектировщиков), необходимый для выработки алгоритмов, достаточных для реализации создаваемого объекта (системы), удовлетворяющего заданным требованиям [19]. Завершающим этапом алгоритмизации является выпуск набора алгоритмов, отображающий решения, принятые проектировщиком, в форме, необходимой для производства объекта (системы). При проектировании системы я использовал три класса алгоритмов:
¨ Алгоритмы, связанные с проектированием АСИС;
¨ Алгоритмы реляционной алгебры, необходимые для работы с БД;
¨ Алгоритмы расчета необходимых показателей (вычисление задолженности предприятия по оплате поставок, определение оптимального счета-фактуры).
3.1 Выбор метода проектирования АСИС.
Метод — это последовательный процесс создания моделей, которые описывают вполне определёнными средствами различные стороны разрабатываемой программной системы [18]. Методы важны по нескольким причинам. Во-первых , они упорядочивают процесс создания сложных программных систем. Во-вторых , они позволяют менеджерам в процессе разработки оценить степень продвижения и риск.
Обычно методы проектирования делятся на три основные группы;
· Метод проектирования сверху вниз;
· Метод потоков данных;
· Объектно-ориентированное проектирование.
Для структурного проектирования характерна алгоритмическая декомпозиция. Следует отметить , что большинство программ написано в соответствии с этим методом. Тем не менее структурный подход не позволяет выделить абстракции и обеспечить ограничение доступа к данным; он также не предоставляет достаточных средств для организации параллелизма. Структурный метод не может обеспечить создание предельно сложных систем , и он, как правило, неэффективен в объектных и объектно-ориентированных языках программирования. Поэтому данный метод не использовался для проектирования АСИС “Учет поставок”.
В методе потоков данных программная система рассматривается как преобразователь входных потоков в выходные. Метод потоков данных с успехом применялся при решении ряда сложных задач, в частности , в системах информационного обеспечения, где существуют прямые связи между входными и выходными потоками системы и где не требуется уделять особого внимания быстродействию. Но поскольку одним из основных требований предъявляемых к проектируемой АСИС является увеличение скорости автоматизации учета поставок и уменьшение временных затрат на оформление поставок на предприятии, то применение данного метода также нецелесообразно для проектирования АСИС.
Объектно-ориентированное проектирование (object-oriented design, OOD)—это подход в основе которого лежит представление о том , что программную систему нужно проектировать как совокупность взаимодействующих друг с другом объектов, рассматривая каждый объект как экземпляр определённого класса, причём классы образуют иерархию. Объектно-ориентированный подход отражает топологию новейших языков высокого уровня , таких как Object Pascal, C++, Smalltalk [23] и др. Модели, для проектирования которой используется вышеназванный подход проектирования присущи четыре главных элемента:





