Расчёт структурной надёжности
График зависимости вероятности безотказной системы после увеличения надёжности элементов приведён на рис.2(кривая S!).
4. Увеличение надёжности за счёт резервирования элементов.
Для элемента N(моста) резервирование означает увеличения большего числа элементов. B и C– наиболее значимые элементы в нём. Будем их улучшать наряду с первым элементом.
Для повышения надёжности моста добавляем параллельно к элементам B и C элементы до тех пор, пока вероятность безотказной работы квазиэлемента N не достигнет заданного значения.
PN должна быть больше PN=0,9539
1. Добавим параллельно по одному элементу к B и C
PN=0,9522<0,9539
2. Добавляем ещё по одному
PN=0,9687>0,9539
3. Добавим параллельно к первому элементу ещё один аналогичный:
P1=1-(1-P1)2=21-(1-0,9201)2=0,9936>0,9574
Результаты расчётов вероятностей безотказной работы системы N, 1 и системы в целом приведены в таблице 3.
Расчёты показывают, что при t=0б8325*106 ч.
PS=0,9451>0,9, что соответствует условию задачи.
Таблица №3
|
Элемент |
li, *10-6ч-1 |
Наработка | ||||||||
|
0,2 |
0,4 |
0,6 |
0,8 |
1 |
0,8325 |
1,4 |
1,8 |
2,0 | ||
|
1 |
0,1 |
0,9802 |
0,9607 |
0,9417 |
0,9231 |
0,9048 |
0,9201 |
0,8693 |
0,8353 |
0,8187 |
|
2!! |
- |
0,8187 |
0,6703 |
0,5488 |
0,4493 |
0,3679 |
0,4350 |
0,2466 |
0,1653 |
0,1353 |
|
C!!, B!! |
1,0 |
0,9998 |
0,9961 |
0,9813 |
0,8724 |
0,8991 |
0,833 |
0,7573 |
0,5948 |
0,5167 |
|
1!! |
- |
0,9996 |
0,9985 |
0,9966 |
0,9941 |
0,9909 |
0,9936 |
0,9829 |
0,9729 |
0,9671 |
|
N!! |
- |
0,9999 |
0,9995 |
0,9944 |
0,9323 |
0,9271 |
0,9687 |
0,7407 |
0,4962 |
0,3837 |
|
S!! |
- |
0,9984 |
0,9935 |
0,9813 |
0,9411 |
0,8954 |
0,9451 |
0,6940 |
0,4477 |
0,3390 |
На рис.2 представлена вероятность безотказной работы системы S!! После структурного резервирования (кривая S!!).
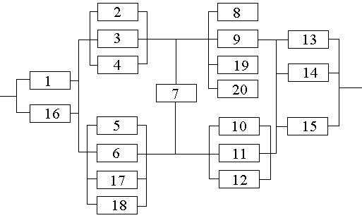
Схема после структурного резервирования представлена на рис. 4
Рис.4
Таким образом, для увеличения надёжности надо добавить элементы 16, 17, 18, 19, 20(рис.4).
4. Выводы
1. На рис. 2 представлена зависимость вероятности безотказной работы системы (кривая
). Из графика видно, что 90% - наработка исходной системы составляет
часов.
2. Для повышения надежности и увеличения 50% - наработки системы в 1.5 раза (до
часов) предложены два способа:
а) повышение надежности элементов 2, 3, 4, 5 и 6 и уменьшение их отказов с 1 до
ч
;
б) нагруженное резервирование основных элементов 1, 2, 3, 4, 5 и 6 идентичными по надежности резервными элементами 16, 17, 18,19 и 20 .
3. Анализ зависимостей вероятности безотказной работы системы от времени (наработки) показывает, что второй способ повышения надежности системы (структурное резервирование) предпочтительнее первого, так как в период наработки до
часов вероятность безотказной работы системы при структурном резервировании (кривая
) выше, чем при увеличении надежности элементов (кривая
).
