Время-цифровой преобразовательРефераты >> Радиоэлектроника >> Время-цифровой преобразователь
ОГЛАВЛЕНИЕ
n Введение
n 1. Выбор метода преобразования и стандарта.
1.1. Существующие типы ВЦП
1.2. Обоснование выбора метода Уилкинсона
1.3. Обоснование выбора стандарта
1.4. Технические требования
n 2. Функциональная схема прибора
2.1. Описание ВЦП по функциональной схеме
2.2. Особенности узла растяжки временного интервала
2.3 Зарядный ключ
n 3. Стретчер
3.1. Принципиальная схема основных узлов стретчера
3.2. Результаты моделирования
3.3. Выбор полевых транзисторов
n 4. Цифровая часть ВЦП
n 5. Разработка печатной платы прибора
n Литература
1. Выбор метода преобразования и стандарта.
1.1 Существующие типы ВЦП.
В зависимости от используемого метода измерения временных интервалов ВЦП бывают следующих основных типов [1] :
1. ВЦП прямого счёта. Соответствен, минимальная цена канала ВЦП, достижимая с помощью метода прямого счёта, может быть около 3 нс.
2. ВЦП нониусного типа. Метод верньерной интерполяции при использовании современной элементной базы может обеспечить минимальную цену канала примерно 0.25 нс. [2]
3. ВЦП “Уилкинсоновского” типа. Метод Уилкинсона в сочетании с оцифровкой прямым счётом позволяет получить минимальную цену канала порядка десятков пикосекунд.
1.4 Технические требования.
Итак, базовые технические требования, принятые при проектировании данного ВЦП, следующие :
n Основное назначение - спектрометрический ВЦП;
n Разрядность - 12 бит ;
n Цена канала - не более 50 пс.
n Стабильность коэффициента преобразования - не хуже 0.05%
n Дифференциальная нелинейность - не более 5% е.м.р.
n Метод преобразования - Уилкинсоновский
n Возможность измерять интервалы времени между сигналами произвольной полярности, а также длительность импульсов и период следования импульсов.
n Конструктив и интерфейс - по стандарту “CAMAC”.
|
Рис.1 Функциональная схема ВЦП. |
|
Рис.4 Упрощенная схема зарядного ключа. |
|
Рис.3 Временные диаграммы работы стретчера. |
|
Рис.2 Функциональная схема стретчера. |
2.2 Особенности узла растяжки временного интервала.
1. Отсутствует ключ разрядки запоминающей ёмкости.
2. Вместо прецизионного компаратора используется усилитель с нелинейной обратной связью в сочетании с простейшим компаратором.
|
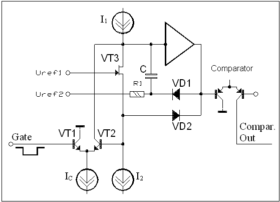
Рис.5 Принципиальная схема основных узлов стретчера. |
|
Рис.6 АЧХ и ФЧХ усилительного звена. |
|
Рис.7 АЧХ и ФЧХ петли ООС (в режиме покоя). |
|
Рис.8 АЧХ и ФЧХ петли ООС (во время измерения) |
|
Рис.4 Упрощенная схема зарядного ключа. |
|
рис.9 Зависимость крутизны полевого транзистора от тока стока. |
|
Рис.8 зависимость тока стока от напряжения затвор-исток. |
3.3. Выбор полевых транзисторов.p
Введение.
В экспериментальной физике часто стоит задача измерения спектра какой-либо величины. Результаты таких измерений необходимо представлять в цифровом виде для проведения их математической обработки. Поэтому в состав спекрометрических стендов входят преобразователи различных величин в цифровой код. Поскольку общим для всех таких преобразователей является то, что они преобразуют непрерывно изменяющуюся величину в дискретный код, все такие приборы являются аналого-цифровыми преобразователями (АЦП). Для спектрометрических измерений очень важно, чтобы каждому цифровому коду соответствовал равный диапазон значений измеряемой величины. Разброс этих диапазонов характеризуется дифференциальной нелинейностью АЦП, которая определяется как :
,
где
,
- действительное и среднее значение ступени квантования. Для АЦП нормируется максимальное значение дифференциальной нелинейности (во всём диапазоне преобразования).
Одним из типов АЦП, часто применяемых при спектрометрических измерениях, является время-цифровой преобразователь (ВЦП). Для временных измерений, проводимых с современными детектирующими устройствами (сцинтилляторы, микростриповые детекторы, проволочные камеры и т.п.), требуются ВЦП со следующими характерными параметрами :
n измеряемый временной интервал 20 нс - 10 мкс;
n цена канала 25 пс - 5 нс;
n разрядность 10 - 12 бит.
ВЦП в стандарте "CАМАC", произведённые в ИЯФ, были разработаны в 80-х годах. Их временное разрешение около 1 нс, а цена канала не менее 0.5 нс. Таким образом, они не отвечают современным требованиям, возросшим в связи с усовершенствованием физических устройств. Коммерчески доступные ВЦП, выпускаемые зарубежными фирмами (LeCroy, CAEN, ORTEC), перекрывают требуемый диапазон параметров. Но их цена этих приборов порядка $ 2000, что делает их труднодоступными для нас. В связи с этим возникла потребность в разработке прибора, который обеспечивал бы качественное измерение коротких временных интервалов с малой ценой канала. Целью моей дипломной работы и была разработка такого прибора.
