Диагностика и ремонт беспроводных телефонных аппаратовРефераты >> Радиоэлектроника >> Диагностика и ремонт беспроводных телефонных аппаратов
3.6.7. Нет кодировки трубки (между НБ и ББ нет связи — симптомы те же, что и в п. 7.6.1)
Проверить наличие сигнала ТХ DATA на выв. 27, IC5, а также работу ключа Q16 на ББ в момент когда трубка кладется в положение "заряд".
Проверить прохождение сигналов кодировки на НБ: Q21, выв.37, (CNT) IC4. Проверить работоспособность кварцевых резонаторов: на НБ — Х1, Х2, на ББ — Х1. Заменить последовательно IC5 (ББ), IC4 (НБ).
3.6.8. Радиотелефон не работает (нет индикации на ББ или НБ, не выполняется ни один из режимов)
Проверить исправность сетевого адаптера 12В от сети, стабилизаторы напряжения, их нагрузки на предмет короткого замыкания (ББ).
Проверить исправность ключа Q101, а также нагрузки, подключенные к этому ключу.
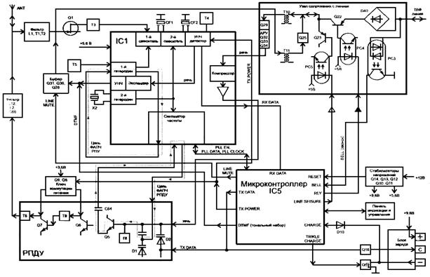
Структурная схема базы
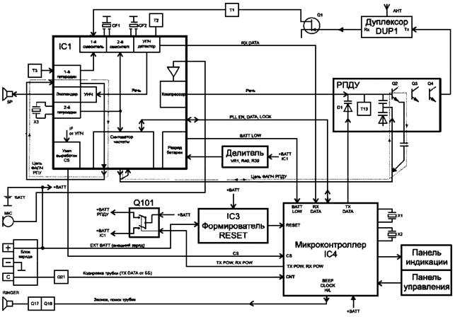
Структурная схема носимого блока(трубки)
