Компьютерное моделирование работы схемы усилителяРефераты >> Радиоэлектроника >> Компьютерное моделирование работы схемы усилителя
Нажав на панель User Properties открывает диалоговое окно просмотра и редактирования параметров компонента: в графе Name указывается имя параметра, в графе Value — его значение, в графе Attributes — характеристики (атрибуты) его отображения на схеме (R — только для чтения, V — видимые на схеме, последний признак задается на панели Display, см. ниже). После выбора параметра его имя выводится в нижней части окна, а в расположенной рядом панели производится ввод его значения (после нажатия на клавишу Enter введенное значение отображается в графе Value) — таким образом вводятся, в частности, необходимые для моделирования с помощью PSpice значения параметров компонентов (на рис. 2.23, б изображено диалоговое окно параметров источника гармонического напряжения VSIN); их можно ввести или отредактировать позже, по команде Edit>Properties.
Нажав на панель Display открывает диалоговое окно для задания видимости на схеме выбранного параметра:
- Do Not Display — ничего не отображать на схеме;
- Value Only — отображать только значение параметра;
- Name and Value — отображать и имя, и значение параметра;
- Name Only — отображать только имя параметра;
- Both if Value Exists — отображать и имя, и значение параметра, если его значение существует.
Нажатие на панель Attach Implementation открывает диалоговое окно просмотра и редактирования типа объекта, присоединенного к текущему компоненту :
- Implementation type — тип присоединенного объекта, принимающего значения:
- PSpice Model — математическая модель компонента для программы PSpice;
- PSpice Stimulus — описание внешнего сигнала для программы PSpice;
- Schematic View — схема объекта;
- VHDL — описание компонента на языке VHDL;
- EDIF — список соединений в формате EDIF;
- Project — схема проекта (для него необходимо дополнительно задать выводы иерархических блоков);
- Implementation — имя присоединенного объекта; -
- Path and filename, — полное имя файла присоединенного объекта.
По команде Place>No connect или нажатием на кнопку Ц панели инструментов наносятся символы отсутствия соединений No-connect (NC), которые на схеме отображаются в виде символов «X», подсоединенных к выводам компонентов. Выводы, помеченные такими символами, не включаются в отчеты сообщений об ошибках и в списки соединений. Символы NC не могут быть удалены нажатием на клавишу [Delete], для их удаления нужно поверх символа NC разместить еще один такой же символ.
По команде Place>Off-Page Connector или нажатием на кнопку панели инструментов открывается диалоговое окно для нанесения на схему символов соединителей страниц. В штатной библиотеке CAPSYM.OLB имеются два символа соединителей страниц L и R. На панели Name диалогового окна вводятся имена соединителей страниц, которые автоматически присваиваются именам подсоединяемым к ним цепей. Цепи, расположенные на одной или разных страницах схемы и имеющие одинаковые имена, считаются электрически соединенными.
Проводники цепей размещаются по команде Place>Wire, нажатием комбинации клавиш Shft+W или нажатием на кнопку панели инструментов. Начало ввода цепи отмечается щелчком левой кнопки мыши, поле чего курсор изменяет свою форму, приобретая вид креста. Цепь прокладывается движениями курсора. Каждый излом проводника фиксируется щелчком левой кнопки мыши. Таким образом, в цепи можно сделать ортогональные изломы под углами, кратными 90°. Ввод проводника под произвольным углом производится при нажатой клавише Shift. Ввод текущей цепи завершается, если ее конец совпадает с выводом компонента или любой точкой другой цепи. Принудительное завершение ввода цепи выполняется двойным щелчком левой кнопки мыши, после чего можно провести другой проводник. Режим ввода цепей завершается нажатием клавиши Esc или выбором строки End Wire во всплывающем меню, открываемом щелчком правой кнопки мыши.
Если цепи начинаются или заканчиваются в любой точке сегмента другого проводника или на выводе компонента, между ними устанавливается электрическое соединение. Признаком подсоединения цепи к выводу является изменение его формы — пропадание квадратика на его конце. Пересекающиеся сегменты проводников не соединяются друг с другом. Их соединение выполняется двояко:
- при прокладке пересекающего проводника нужно остановиться в точке соединения и дважды щелкнуть левой кнопкой мыши — в результате соединение будет помечено специальной точкой (junction);
- для соединения пересекающихся проводников курсор устанавливается в точку пересечения и выполняется команда Place>Junction, нажимается комбинация клавиш Shft+J или кнопка на панели инструментов; для отмены электрического соединения необходимо поверх точки соединения разместить другую такую точку.
Если при размещении компонентов на схеме один или несколько выводов соприкасаются, между ними устанавливается электрическое соединение, и если потом эти компоненты раздвинуть, автоматически прокладывается проводник.
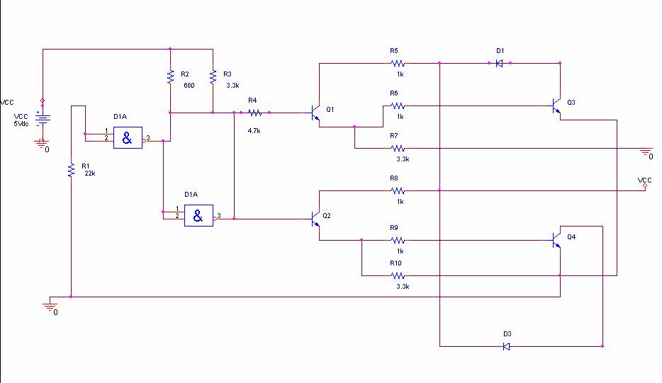
На рисунке 1 представлена полная электрическая принципиальная схема макета для анализа рассматриваемого управителя.
Рисунок 1 – Электрическая принципиальная схема управителя.
2. Анализ уровня шума
Задание на моделирование для программы PSpice заносится в в текстовые файлы. При графическом вводе схем с помощью программы Capture CIS создается три файла с одинаковым именем и расширениями .opj, .dsn и .dbk. При составлении этого задания непосредственно с помощью текстового редактора достаточен один файл с расширением .opj. Имена узлов могут быть целыми числами или алфавитно-цифровыми символами не более 131 символа. В качестве этих символов используются буквы латинского алфавита от A до Z, цифры 0-9, и знаки “$”, “_”, “*”, “/”, “%”.
Предложением входного языка PSpice делается на описания компонентов и директив.
Описание компоненты считается любая строка, не начинающаяся с символа “.”. Описание компонента имеет следующую структуру /4/:
<имя компонента> <номера двух или более узлов> [<имя модели>] <числовые данные>
Имя компонента состоит из последовательности символов латинского алфавита и цифр, общая длина имени не должна превосходить 131 символ. Первый символ – одна из букв латинского алфавита от A до Z, далее в любом порядке – алфавитно-цифровые символы и знаки “$”, “_”, “*”, “/”, “%”. Первый символ имени компонента определяет его тип. При графическом вводе схем с помощью программы CAPTURE CIS пользователь может вводить первый символ имени компонента по своему усмотрению, а при составлении текстового описания схемы для передачи его в PSpice к именам всех компонентов будут добавлены префиксы – это выполняется в соответствии с шаблонами символов компонентов TEMPALE. Поэтому на схемах можно именовать элементы, не придерживаясь приведенных правил. Например, транзисторы всех типов можно согласно ЕСКД именовать как V1, V2, V3 …, а при составлении текстового описания схемы биполярный транзистор получит имя Q_V1, полевой – J_V2, МОП-транзистор – M_V и так далее.
