Организация работы производства предприятия пищевой промышленности
Предварительный этап. Приемка продуктов по количеству производится по товарно-транспортным накладным, счетам-фактурам, путем пересчета тарных мест, взвешивании. Если товар поступил в исправной таре, кроме проверки веса брутто предприятие имеет право потребовать вскрытия тары и проверки веса нетто. Второй этап – окончательная приемка. Масса нетто и количество товарных единиц проверяют одновременно со вскрытием тары. Масса тары проверяется одновременно с приемкой товара.
При обнаружении недостачи составляется односторонний акт о выявленной недостаче, этот товар хранится отдельно, обеспечивается его сохранность и вызывается поставщик. После окончательной приемки составляется акт в 3 экземплярах.
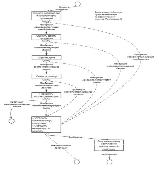
Одновременно с приемкой товаров по количеству товар принимается также и по качеству. Приемка товаров по качеству производится органолептически (по виду, цвету, запаху, вкусу). При этом проверяют соответствие стандартам, ТУ. К транспортным документам прикладываются сертификаты или удостоверения качества.
В целях предупреждения возникновения и распространения массовых инфекционных заболеваний транспортирование сырья и пищевых продуктов осуществляется специальным, чистым транспортом, на который в установленном порядке выдается санитарный паспорт.
Кузов автотранспорта изнутри обивается материалом, легко поддающимся санитарной обработке, и оборудуется стеллажами.
Лица, сопровождающие продовольственное сырье и пищевые продукты в пути следования и выполняющие их погрузку и выгрузку, пользуются санитарной одеждой (халат, рукавицы и др.), имеют личную медицинскую книжку установленного образца с отметками о прохождении медицинских осмотров, результатах лабораторных исследований и прохождении профессиональной гигиенической подготовки и аттестации. Скоропортящиеся и особо скоропортящиеся продукты перевозят охлаждаемым или изотермическим транспортом, обеспечивающим сохранение
Рисунок 2- Входной контроль продукции
температурных режимов транспортировки. Количество поставляемых скоропортящихся продуктов должно соответствовать емкостям имеющегося в организации холодильного оборудования.
Транспортная тара маркируется в соответствии с нормативной и технической документацией, соответствующей каждому виду продукции.
Для предотвращения возникновения и распространения инфекционных заболеваний и массовых неинфекционных заболеваний (отравлений) в организации запрещается принимать:
- продовольственное сырье и пищевые продукты без документов, подтверждающих их качество и безопасность;
- мясо и субпродукты всех видов сельскохозяйственных животных без клейма и ветеринарного свидетельства;
- рыбу, раков, сельскохозяйственную птицу без ветеринарного свидетельства;
- непотрошеную птицу (кроме дичи);
- яйца с загрязненной скорлупой, с насечкой, "тек", "бой", а также яйца из хозяйств, неблагополучных по сальмонеллезам, утиные и гусиные яйца;
- консервы с нарушением герметичности банок, бомбажные, "хлопуши", банки с ржавчиной, деформированные, без этикеток;
- крупу, муку, сухофрукты и другие продукты, зараженные амбарными вредителями;
- овощи и фрукты с наличием плесени и признаками гнили;
- грибы несъедобные, некультивируемые съедобные, червивые, мятые;
- пищевые продукты с истекшими сроками годности и признаками недоброкачественности;
- продукцию домашнего изготовления.
Продукты хранят в таре производителя (бочки, ящики, фляги, бидоны и др.), при необходимости - перекладывают в чистую, промаркированную в соответствии с видом продукта производственную тару.
Продукты без упаковки взвешивают в таре или на чистой бумаге.
Продукты хранят согласно принятой классификации по видам продукции: сухие (мука, сахар, крупа, макаронные изделия и др.); хлеб; мясные, рыбные; молочно-жировые; гастрономические; овощи и фрукты.
Сырье и готовые продукты хранят в отдельных холодильных камерах. В небольших организациях, имеющих одну холодильную камеру, а также в камере суточного запаса продуктов допускается их совместное кратковременное хранение с соблюдением условий товарного соседства (на отдельных полках, стеллажах).
При хранении пищевых продуктов соблюдают правила товарного соседства, нормы складирования, сроки годности и условия хранения. Продукты, имеющие специфический запах (специи, сельдь и т.д.), следует хранить отдельно от продуктов, воспринимающих посторонние запахи (масло сливочное, сыр, яйцо, чай, соль, сахар и др.).
Холодильные камеры для хранения продуктов оборудованы стеллажами, легко поддающимися мойке, системами сбора и отвода конденсата.
Охлажденные мясные туши, полутуши, четвертины подвешены на крючьях так, чтобы они не соприкасались между собой, со стенами и полом помещения. Мороженое мясо хранят на стеллажах или подтоварниках штабелями.
Субпродукты хранятся в таре поставщика на стеллажах или подтоварниках.
Птицу мороженую или охлажденную хранят в таре поставщика на стеллажах или подтоварниках, укладывая в штабеля; для лучшей циркуляции воздуха между ящиками (коробами) рекомендуется прокладывать рейки.
Рыбу мороженую (филе рыбное) хранят на стеллажах или подтоварниках в таре поставщика.
Масло сливочное хранят в заводской таре или брусками, завернутыми в пергамент, в лотках, масло топленое - в таре производителя.
Крупные сыры хранят без тары на чистых стеллажах. При укладке сыров один на другой между ними прокладываются картон или фанера.
Мелкие сыры хранят в потребительской таре на полках или стеллажах.
Готовые мясопродукты (колбасы, окорока, сосиски, сардельки) хранят в таре поставщика или производственной таре.
Яйцо в коробах хранят на подтоварниках в сухих прохладных помещениях. Яичный порошок хранят в сухом помещении, меланж - при температуре не выше минус 6°С.
Крупу и муку хранят в мешках на подтоварниках в штабелях на расстоянии до пола не менее 15 см.
Макаронные изделия, сахар, соль хранят в таре поставщика на стеллажах или подтоварниках.
Хлеб хранят на стеллажах, в шкафах. Для хранения хлеба выделена отдельная кладовая. Ржаной и пшеничный хлеб хранят раздельно.
Дверцы в шкафах для хлеба имеют отверстия для вентиляции. При уборке шкафов крошки сметают с полок специальными щетками и не реже 1 раза в неделю тщательно протирают полки с использованием 1%-ного раствора уксусной кислоты.
Картофель и корнеплоды хранят в сухом, темном помещении; капусту - на отдельных стеллажах, в ларях; квашеные, соленые овощи - в бочках, при температуре не выше 10°С. Плоды и зелень хранят в ящиках в прохладном месте при температуре не выше 12°С.
Состав складского помещения и его площадь соответствует мощности предприятия. Складское помещение располагается на производственном этаже. Складские помещения, предназначенные для хранения сырья и продуктов, поступающих на предприятие: кладовая сухих продуктов, кладовая для хранения овощей, блок охлаждаемых камер (мясо – рыбная; молочно-жировая; фруктов, ягод, зелени).
