Сау нагревом возухонагревателя доменной печиРефераты >> Металлургия >> Сау нагревом возухонагревателя доменной печи
Конструктивное исполнение - моноблок со степенью защиты IP 00.
Предусмотрены варианты устройств, питаемых с выходом НПЧ, с нестандартными напряжениями и частотой.
Выберем в качестве пускателя УПР1-4000.
Технические характеристики УПР1-4000:
Номинальный ток, А 160
Диапазон регулирования выходного напряжения силовой цепи 0,1-0,95
Время изменения нагрузки от 0,1 до 0,95 Uвых, с 0,5-20
Диапазон регулирования времени динамического торможения, с 0,5-5
Габарит, мм (ширина5высота5глубина) 24255005340
Выбор исполнительного механизма
Выбор исполнительного механизма определяется:
1) типом регулятора (электрический, пневматический, гидравлический);
2) величиной усилия, необходимого для перемещения регулирующего органа;
3) требуемым быстродействием;
4) условиями эксплуатации (температурой, влажностью, запылённостью, агрессивностью окружающей среды, взрывоопасностью);
5) условиями размещения и сочленения с регулируемым органом, условиями монтажа;
6) номенклатурой выпускаемых механизмов.
Выберем в качестве элемента 2д запорный однооборотный электропривод.
Привод имеет общепромышленное и взрывозащитные исполнения (Iexd11BT5). Приводы обеспечивают управление однооборотной запорной аппаратурой в магистралях природного газа, мазута, химических компонентов и других сред в соответствии с командами устройств автоматического или дистанционного управления. Пусковой момент выше номинального на30-50%.
Технические характеристики МЗОВ-500/25-0,25:
Номинальный крутящий момент нагрузки, Н•м 500
Рабочий угол поворота 90 ˚
Время поворота выходного органа, с 22,5…27,5
Потребляемая мощность, Вт 125
Габаритные размеры, мм 43552065270
Масса, кг 50
Регулирующим органом в САР нагрева купола воздухонагревателя является центробежный вентилятор, исполнительным механизмом для него служит электродвигатель. Вентилятор Ц4 – 70 №12 рассчитан на скорость вращения 960 об/мин, потребляемая мощность составляет 40 кВт. Исходя из этих требований и выбираем асинхронный электродвигатель с короткозамкнутым ротором модели А2 – 91 – 6. Двигатели типа А2 общего применения используются для приводов длительного режима, не требующих больших пусковых моментов, например для вентиляторов, насосов, компрессоров, станков и т. п. Электродвигатель А2 – 91 – 6 выполнен в защитном исполнении, предохраняющем от случайного прикосновения к вращающимся и токоведущим частям, а также от попадания внутрь машины посторонних предметов и капель воды, падающих под углом 45о. Он может работать только с горизонтальным расположением вала и опорной плоскости лап.
В качестве исполнительного механизма 1д выберем электродвигатель А2-91-6.
Технические характеристики:
Номинальная мощность, кВт 55
Скорость вращения, об/мин 980
Ток статора: 176 А при 220 В
102 А при 380 В
77,5 А при 500 В
Коэффициент полезного действия 92 %
Маховый момент ротора 6,2 кГм2
Cosφ=0.89
Схема и установочные размеры электродвигателя А2-91-6.
Выбор регулирующего органа
Тип регулирующего органа определяется: а) видом регулируемого энерго- или материалоносителя; б) параметрами регулируемой среды; в) величиной регулируемого расхода; г) условиями размещения, монтажа и эксплуатации; д) номенклатурой выпускаемых устройств.
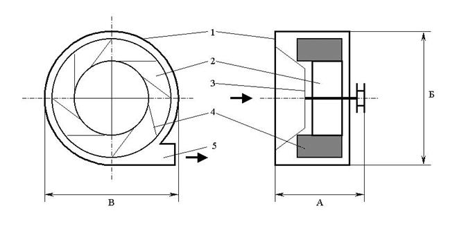
Исходя из этих рекомендаций в качестве регулирующего органа выбираем центробежный вентилятор среднего давления Ц4 – 70 №12. Вентиляторы этого типа предназначены для перемещения неагрессивных газов с температурой меньше 180о С, содержащих пыль и другие твёрдые примеси. Вентиляционное поле (расход газа, его давление), покрываемое им может регулироваться осевыми направляющими аппаратами. Вентилятор имеет плоские лопатки, но благодаря особой конструкции может работать при более высоких окружных скоростях, чем вентиляторы низкого давления той же схемы.
Центробежный вентилятор среднего давления Ц4 – 70 №12 приведён на рис. 13. Он состоит из цилиндрического корпуса 1, внутри которого находится вращающееся рабочее колесо 2. На рабочем колесе закреплены лопатки 3, угол поворота которых может изменяться, в результате чего меняется производительность вентилятора. Засасываемый воздух проходит через коллектор 4, и далее через лопатки рабочего колеса направляется в короб воздуховода 5, из которого поступает в воздухонагреватель.
Техническая характеристика
центробежного вентилятора среднего давления Ц4 – 70 №12.
Диаметр рабочего колеса - 1200 мм
Скорость вращения колеса - 960 об/мин
Производительность - 23 – 80 тыс. м3/час
Давление - 240 – 115 кгс/м2
Потребляемая мощность - 40 кВт
Наибольший КПД - 0.8
Габаритные размеры:
длина А - 1610 мм
ширина Б -2160 мм
высота В -2080 мм
Масса - 732 кг
Центробежный вентилятор среднего давления Ц4 – 70 №12.
В качестве регулирующего органа расхода газа выберем поворотную заслонку. Её по заданным размерам и техническим условиям выточит ремонтно-механический цех.
Заключение
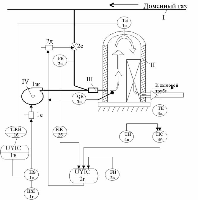
В результате выполнения курсового проекта мы разработали САУ нагревом воздухонагревателя доменной печи и выбрали её элементы. САУ должна обеспечить эффективную работу воздухонагревателя и защиту купола, верха насадок и нижних строений воздухонагревателей от перегрева и последующего разрушения путём увеличения расхода воздуха. Температура воздухонагревателя стабилизируется системой, которая состоит из следующих элементов:
1а). Датчик температуры (термоэлектрический датчик ТТ 242).
1б). Видеотерминальное устройство (текстовый дисплей TD 200).
1в). Регулятор (программируемый контроллер SIEMENS S7-200, CPU 222).
1г). Ручной задатчик (блока ручного управления БРУ-32).
1д). Пускатель (пускорегулирующее устройство УПР1–4000).
1е). Исполнительный механизм (электродвигатель А2-91-6).
1ж). Регулирующий орган (центробежный вентилятор Ц4 – 70 №12).
2а) Датчик расхода газа Singer 12 GT
2б) Видеотерминальное устройство TD 200.
2в) Ручной задатчик - БРУ-32.
2г) Регулятор (программируемый контроллер SIEMENS S7-200, CPU 222).
2д) Исполнительный механизм (механизм запорный однооборотный МЗОВ-500).
2е) Регулирующий орган (заслонка).
3а) Датчик наличия факела ФСП 1.1.
4а) Датчик температуры (ТХК 1087).
4б) Блок ручного управления БРУ-32.
4в) Регулятор.
На практике элементы 1в, 2г и 4в можно реализовать на базе одного программируемого контроллера SIEMENS S7-200, но для надёжности работы системы можно поставить два контроллера, объединив их по сети. Таким образом один контроллер в случае отказа другого просто подменит его.
