Сау нагревом возухонагревателя доменной печиРефераты >> Металлургия >> Сау нагревом возухонагревателя доменной печи
Следует различать газовый и воздушный периоды работы воздухонагревателя. В газовый период осуществляется нагрев насадки продуктами сжигания газа, а в воздушный период нагревается дутьё за счёт охлаждения насадки. В газовый период закрыты клапаны холодного и горячего дутья и открыты горелка и дымовые клапаны.
Газ сжигается в камере горения и догорает под куполом, а продукты сгорания проходят сверху вниз через насадку, нагревают её и с температурой 250-400 ˚С уходят через дымовые клапаны и борова в дымовую трубу. Для подачи газа предусмотрена газовая горелка с вентилятором производительностью по воздуху 80-200 тыс. м3/ч. Сжигают главным образом очищенный колошниковый газ или смесь его с природным или коксовым газом.
В воздушный период закрыты дымовые клапаны и отключена газовая горелка, но открыты клапаны для подачи холодного и отвода горячего дутья. Холодное дутьё поступает в поднасадочное пространство, проходит насадку, где нагревается, и через клапан направляется в воздуховод горячего дутья и затем в печь.
По мере охлаждения насадки воздухонагревателя температура горячего воздуха, выходящего из него, падает. Это недопустимо для нормальной работы доменной печи, поэтому воздух нагревают до более высокой температуры, чем это необходимо, и к нему подмешивают, используя автоматическое дозирование, требуемое количество холодного воздуха, чтобы поддержать температуру дутья постоянной. Это осуществляется при помощи смесительного воздухопровода и автоматического смесительного клапана.
Газовый период примерно в два раза продолжительнее воздушного. Следовательно, необходимо не менее трёх кауперов - два одновременно нагреваются, а один нагревает воздух. Фактически на печь приходятся четыре каупера, а в некоторых случаях - семь кауперов на две печи.
Для обеспечения нагрева дутья до высокой температуры (1200 ˚С и выше) необходимо, помимо наличия требуемой поверхности нагрева, применять в подкупольной части достаточно огнеупорные материалы. Для этого применяют специальный высокоглинозёмистый кирпич. Или малоразрыхляющийся динас. С целью увеличения поверхности нагрева воздухонагревателей в последнее время стали применять выносные камеры горения.
Для уменьшения или полного прекращения подачи дутья в печь баз остановки воздуходувной машины на каждой печи имеется воздушно-разгрузочный клапан, или клапан снорт. Он установлен на воздухопроводе холодного дутья между воздухонагревателем и воздуходувной машиной, управление им осуществляется с площадки, расположенной у горна доменной печи.
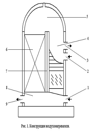
Конструкция и принцип действия воздухонагревателя. Современный воздухонагреватель представляет собой вертикально расположенный куполообразный цилиндр (основные размеры воздухонагревателей определяют путём теплотехнического и гидравлического расчётов, исходя из требуемой температуры нагрева дутья и его количества; кроме того, производят расчёт воздухонагревателя на прочность, руководствуясь заданным давлением дутья). Снаружи воздухонагреватель заключён в стальной кожух, который изнутри выложен огнеупорным кирпичом для предотвращения прогара и деформаций кожуха, а также для уменьшения тепловых потерь в атмосферу.
Внутреннее пространство воздухонагревателя разделено не доходящей до верха вертикальной стеной 7 из огнеупорного кирпича на две части: камеру сгорания 4 и огнеупорную насадку 6 с вертикальными каналами, которая сверху соединяется с камерой сгорания подкупольным пространством 5, а внизу с поднасадочным пространством 8. Поднасадочное пространство в зависимости от режима работы воздухонагревателя может соединяться либо с боровом и дымовой трубой, либо с воздухопроводом холодного дутья.
Воздухонагреватель работает циклично. Цикл работы начинается с нагрева насадки. Для этого в камеру сгорания 4 через отверстие 2 принудительно подают газо-воздушную смесь, которая, соприкасаясь с раскалёнными стенами в нижней части камеры сгорания, воспламеняется
и полностью сгорает в шахте камеры сгорания. Максимальная температура продуктов сгорания достигается в подкупольном пространстве 5, где газы, изменив направление движения на 180о, устремляются сверху вниз через вертикальные каналы огнеупорной насадки 6, передавая ей своё тепло. Из вертикальных каналов насадки газы поступают в поднасадочное пространство 8, охлаждёнными до 200 – 400о С и через отверстие 9 дымовых каналов поступают в дымовой боров и в дымовую трубу.
Передача тепла более нагретых газов менее нагретой огнеупорной насадке происходит в основном конвекцией и лишь частично излучением. Поэтому чем выше скорость движения газов, чем больше поверхность их соприкосновения с насадкой и чем больше разность температур газов и насадки, тем интенсивнее протекает передача тепла.
После окончания нагрева насадки воздухонагреватель переводят на нагрев дутья. Для этого специальными клапанами закрывают отверстия 2 и 9, отсоединяя воздухонагреватель от горелки и дымового борова, и через отверстие 1 соединяют поднасадочное пространство с воздухопроводом холодного дутья, а камеру сгорания через отверстие 3 с воздухопроводом горячего дутья. Холодный воздух от воздуходувной машины из поднасадочного пространства устремляется через каналы насадки и движется снизу вверх, отбирая тепло нагретой насадки. Из вертикальных каналов насадки нагретый до высокой температуры воздух выходит в подкупольное пространство, где изменяет направление движения на 180о и через камеру сгорания и отверстие 3 поступает в воздухопровод горячего дутья, который соединён с кольцевым воздухопроводом доменной печи. В первый момент после перевода из режима нагрева в режим дутья энтальпия насадки воздухонагревателя максимальна. Температуры купола и верха насадки тоже максимальны. По мере работы в дутьевом режиме насадка отдаёт тепло воздуху и её температура уменьшается. Когда температура верхних рядов насадки станет равной заданной температуре дутья, следует перевести в режим дутья новый нагретый воздухонагреватель, а остывший перевести в режим нагрева. Перевод воздухонагревателей осуществляется по программе: 1 час в режиме дутья, 2 часа в режиме нагрева. Работу воздухонагревателя в период нагрева насадки принято называть газовым режимом воздухонагревателя, а работу в период нагрева дутья – воздушным режимом воздухонагревателя.
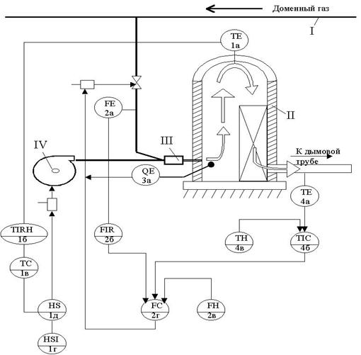
Схема Системы автоматического регулирования.
Воздухонагреватели предназначены для нагрева дутья до температур выше 1300 ˚С. Чтобы обеспечить непрерывный нагрев дутья, доменную печь оснащают тремя или четырьмя воздухонагревателями, представляющие собой регенеративные устройства периодического действия и работающие поочерёдно в режимах аккумуляции тепла насадками регенераторов (режим нагрева) или нагрева дутья (дутьевой режим). Перевод воздухонагревателей из одного режима в другой осуществляется автоматически по программе (1 ч. в режиме дутья, 2 ч. в режиме нагрева) или по показателю, характеризующему остывание нагревателя. Это может быть степень закрытия заслонки, регулирующей подмешивание холодного воздуха к дутью, проходящему через воздухонагреватель. Очевидно, что, если заслонка приближается к полному закрытию, то воздухонагреватель остыл, и температура нагрева дутья в нём близка к минимально допустимому значению. Требуется переключение воздухонагревателя на режим нагрева.
