Моделирование САР с фиксированной структуройРефераты >> Программирование и компьютеры >> Моделирование САР с фиксированной структурой
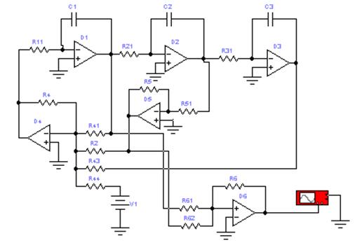
Составляем схему решения на решающих элементах:
|
Необходимо выполнить этап программирования на аналоговой схеме, который заключается в выборе масштабов и расчета коэффициентов всех решающих элементов. Первоначально можно считать, что масштабы всех переменных времени единичные.
Следующим этапом является составление машинных уравнений, которые описывают разработанную схему. Количество уравнений равно количеству усилителей.
Это система машинных уравнений, описывающих процессы в модулируемой схеме.
Для того, чтобы разработать модель схемы решения реального уравнения (20), необходимо установить соответствие между исходным уравнением (20) и системой уравнений (21)-(25).
Для этого нужно из системы уравнений исключить промежуточные переменные, оставить только функцию
и выходной сигнал
пропорциональный
. Эту задачу можно решить методом подстановки, что весьма затруднительно, или с помощью следующего правила.
Машинное уравнение высокого порядка, записанное в области изображений, имеет коэффициенты при
, которые формируются по следующему правилу: На схеме отыскивается точка, в которой формируется соответствующее произведение, из этой точки, двигаясь по часовой стрелке, определяют все коэффициенты, входящие в замкнутый контур. Произведение этих коэффициентов и будет являться множителем перед соответствующим
. Множитель перед свободной переменной
определяется как произведение всех коэффициентов передачи усилителей между входом
и выходом
, при условии, что все обратные связи разорваны.
, (26)
(26) – машинное уравнение в области изображения Лапласа.
Полученное уравнение (26) преобразуем в область времени и сравниваем с исходным уравнением (19). Для того чтобы машинное уравнение решалось по исходному уравнению, необходимо, чтобы их коэффициенты совпадали.
, (27)
(27) - система уравнений для расчета коэффициентов моделируемой схемы.
Количество переменных, равное количеству коэффициентов передачи, больше, чем имеющееся количество уравнений, поэтому для решения задачи часть коэффициентов должна быть задана.
Задаемся следующими коэффициентами:
,
тогда из уравнения (27.1) находим
,
,
тогда из уравнения (27.2) находим
,
тогда из уравнения (27.3) находим
из уравнения (27.4) находим
Проводим выбор сопротивлений и емкостей:
В качестве емкости, включенной в обратную связь, устанавливается емкость в 1 мкФ.
1) Интегратор №1
2) Интегратор №2
3) Интегратор №3
4) Сумматор №4
5) Инвертор №5
6) Расчет сумматора №6приведен ниже:
|
Заменим в уравнении (18) оператор дифференцирования |
|
|
Значение выходного сигнала согласно схеме на рисунке 7
где
Сумматор №6
Рисунок 8- Схема решения на элементах ППТ “Electronics Workbench”
| |
Рисунок 9– График изменения выходного регулируемого сигнала САР по времени
| |
