Государственное регулирование системы социальной защиты населения в муниципальном образованииРефераты >> Социология >> Государственное регулирование системы социальной защиты населения в муниципальном образовании
62. Основы социальной работы: Учебник /Отв. Ред. П.Д. Павленок - М.: ИНФРА-М., 2003.
63. Пантелеева Т.С., Червякова Г.А. Экономические основы социальной работы: Учебное пособие для студентов ВУЗов - М.: Гуманитарный издательский центр «ВЛАДОС», 2001.
64. Подшибякина Н. Основные принципы государственной политики социальной защиты населения в условиях реформ // Проблемы тории и практики управления. - 2002. - №6.
65. Потапов Л. Социальная политика и саморазвитие региона. //Экономист.-2003.-№1.-С.21-23.
66. Ришанивская Н. Стратегия социальных реформ в России // Свободная мысль. - 2002.-№11
67. Роик В.Д. Утверждение страховых взносов социальной защиты населения: необходимость и проблемы // Российский экономический журнал. - 2004. -№1.
68. Савинов А.Н. Организация работы органов социального обеспечения: Учебник - М: ИНФРА-М, 2003.
69. Словарь-справочник по социальной работе / Под ред. Е.И. Холостовой. - М.: Юрист, 2000. - 424 с.
70. Смирнов С, Исаев Н. Социальная политика: новый курс. //Вопросы экономики.-2003.-№2.
71. Социальная политика и социальная работа в изменяющейся России / Под ред. Ярской - Смирновой Е., Романова П. - М; ИНИОН-РАН, 2002.
72. Социальная работа / Под общей редакцией В.И. Курбатова. Серия «Учебники, учебные пособия» - Ростов-на-Дону: Феникс, 2000.
73. Социальная энциклопедия / Ред. кол. А.П. Горкин, Г.Н. Карелова, Е.Д., Катульский и др. - М: Болыи. Рос. Энц-я, 2000. - 438 с
74. Сулейманова Г.В. Право социального обеспечения. Учебное пособие для ВУЗов. - Ростов-на-Дону:. «Феникс», 2003.
75. Титов В. О необходимости усиления социальной защиты военнослужащих // Человек и труд. - 2003. - №2.
76. Федотов Д. О формировании доходов внебюджетных фондов России. //Финансы.-2003.-№7.
77. Фирсов М.В., Студенова Е.Г. Теория социальной работы. - М.: Владос, 2001.-432 с.
78. Шарин В. Социальное обслуживание; проблемы, пути развития // Социальное обеспечение. - 2003. - №1.
79. Шарин В. Принципы современной системы социальной защиты // Социальное обеспечение. - 2003. - №2.
| ПРИЛОЖЕНИЕ |
Приложение А
Источники финансирования социальной защиты населения
Приложение В
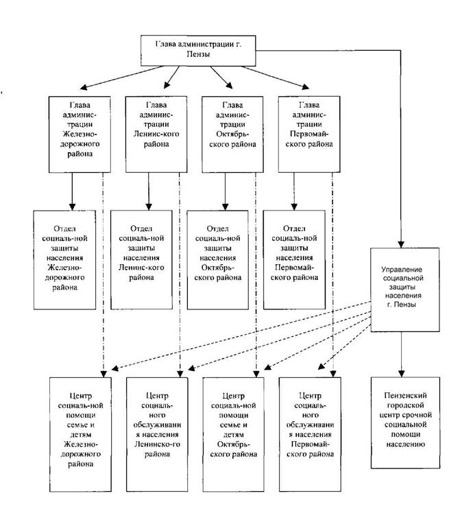
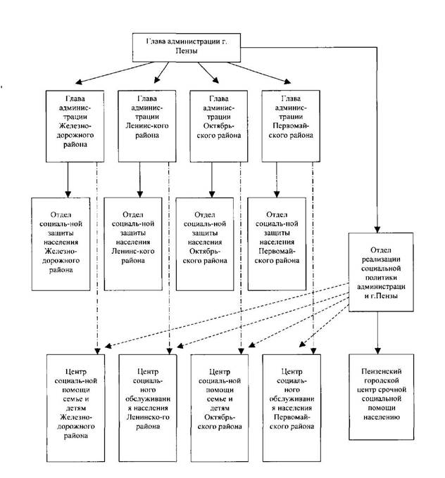
Схема управления отделами и учреждениями
социальной защиты населения г.Пензы
Приложение С
Информация по выплате ежемесячного пособия на ребенка по Пензенской области за 2003 г
Приложение D
Модель ЦСОН
![]() |
ПриложениеE
Плакат В
Структура ЦСОН Первомайского района г. Пензы на 01.10.2004 г.
| Название отделения | Число | Количество обслуженных человек |
|
Отделение социальной помощи на дому | 7 | 889 |
|
Отделение социально-медицинской и психологической помощи | 1 | 83 |
|
Отделение срочной социальной помощи | 1 | 12367 |
|
Консультативное отделение1 | 1 | 1487 |
|
Всего | 10 | 14826 |
Дополнительные структурные подразделения в ЦСОН Первомайского района г. Пензы (всего их 11):
– библиотека;
– комплексная выездная бригада;
– клуб;
– мастерская;
– производство;
– пункт проката;
– парикмахерская;
– пункт сбора и реализации вещей, бывших в употреблении,
– социальная столовая (отделение разовых платных услуг);
– социальный магазин;
– телефон доверия.
Плакат С
Модель ЦСОН
![]() |
Плакат D
Замена льгот денежными выплатами
Президент Российской Федерации подписал Федеральный закон № 122 ФЗ от 22.08.2004 « О внесении изменений в законодательные акты РФ…,» в соответствии с которым вводится новая система социальной поддержки граждан, имеющих право на получение льгот. Суть этой реформы заключается, во- первых, в разграничении социальных обязательств государства между уровнями бюджетной системы. Действующее законодательство в части социальных обязательств устарело, оно внутренне противоречиво. Ежегодно федеральным законом о бюджете на очередной финансовый год приостанавливается действие многочисленных норм законодательства Российской Федерации. Радикальной новацией внесенного правительством в Госдуму законопроекта является разграничение льгот по категориям льготников, а не по видам предоставляемых льгот.
К социальным обязательствам Федерации отнесено обеспечение следующих категорий льготников ( семь категорий по закону « О ветеранах»): инвалиды войны; участники Великой Отечественной войны; ветераны боевых действий, военнослужащие, проходившие военную службу в воинских частях, не входивших в состав действующей армии; лица, работавшие в период Великой Отечественной войны на объектах противовоздушной обороны; члены семей участников Великой Отечественной войны; жители блокадного Ленинграда. Кроме этих категорий, за федеральным уровнем останутся обязательства по обеспечению Героев Советского Союза, Героев России, полных кавалеров ордена Славы, Героев Социалистического труда, полных кавалеров ордена Трудовой Славы, инвалидов 1-й, 2-й, 3-й групп, детей- инвалидов, доноров, чернобыльцев.

