Моделирование банковских бизнес-процессовРефераты >> Банковское дело >> Моделирование банковских бизнес-процессов
Бизнес-модель Банка включает разделы и тексты стандарта ISO 9001 с привязкой к ответственным должностным лицам банка.
Модель показателей качества (для ISO 9000). Показатели качества служат для привязки к бизнес-процессам и оценки их качества в рамках системы менеджмента качества.
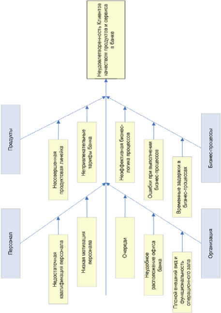
Модель проблем / отклонений. Данная бизнес-модель выполняется в нотации «Cause and Effect diagram» (диаграмма причин-следствий). Она предназначена для выявления и анализа проблем / отклонений / причин и поиска путей решения в различных элементах управления и областях деятельности банка: бизнес-процессы, продукты и услуги, реализация стратегии и др.
Для выявления и анализа проблем / отклонений / причин выбирается один проблемный показатель, либо проблемный аспект деятельности банка. Затем определяются основные группы факторов, влияющих на данный показатель. Далее по каждой группе факторов определяются конкретные факторы.
Пример данной бизнес-модели представлен на Рис. 1.8.
Рис. 1.8. Модель анализа причин неудовлетворенности Клиентов банка
1.3. Моделирование банковских бизнес-процессов
Банковская деятельность представляет собой специфичную сферу бизнеса, определяющую особенности мышления и поведения, занятых в нем работников, что неизбежно отражается на содержании банковского менеджмента. Банк представляет собой, прежде всего общественный институт, в котором сосредоточены денежные вклады множество кредиторов (юридических и физических лиц), поэтому банковский бизнес ориентируется не только на получение прибыли, но и на обеспечение сохранности взятых взаймы денежных средств, т. е. на надежность и доверие вкладчиков.
Поскольку существует более 20 типовых бизнес-моделей для коммерческих банков, и из каждой бизнес-модели исходит в среднем около 2-х связей к другим бизнес-моделям. То при моделировании комплексной модели банка, получается запутанная сеть связей. Данные связи в некоторых программных продуктах бизнес-моделирования называются проекциями. Упрощенный вариант диаграммы связей бизнес-моделей показан на Рис. 1.9.
Бизнес-модели, в которых больше исходящих проекций, будем называть первичными (по аналогии первичных документов в бухгалтерском учете). Бизнес-модели, в которых больше входящих проекций, будем называть синтетическими, так как они состоят из первичных бизнес-моделей. Отметим, что большинство бизнес-моделей, входящих в состав Бизнес-модели Банка, являются первичными. Перечислим некоторые синтетические бизнес-модели.
· Модель стратегических целей
· Стратегическая / счетная карта BSC
· Модель (дерево) бизнес-процессов
· Модель бизнес-процесса (технологическая карта)
Обоснования их причисления к данному типу даны далее.
Рассмотрим и прокомментируем входящие проекции для всех бизнес-моделей (см. Табл. 1.1). Исходящие проекции можно построить по аналогии.
Рис. 1.9. Взаимосвязь элементов Бизнес-модели Банка
Таблица 1
Взаимосвязь элементов бизнес-модели банка
Методика разработки и внедрения Бизнес-модели Банка
Этапы разработки и внедрения Бизнес-модели Банка соответствуют классике организационного проектирования и бизнес-инжиниринга. Перечислим эти этапы и их подробное описание (см. Рис. 1.10).
1. Организационная диагностика и бизнес-анализ. На данном этапе выполняется изучение имеющихся в банке бизнес-моделей, их актуальности, согласованности и правильности построения.
2. Формирование и обучение (при необходимости) рабочей группы по проекту. Для проведения работ по бизнес-моделированию; в банке следует создать рабочую группу, обладающую необходимыми компетенциями и полномочиями.
3. Приобретение и внедрение программного продукта бизнес-моделирования. Профессиональный программный продукт бизнес-моделирования позволит значительно повысить эффективность проекта.
4. Планирование проекта разработки комплексной бизнес-модели банка. На основе данного типового плана, а также методик по разработке перечисленных ранее 5-ти групп бизнес-моделей, следует разработать план проекта. В плане проекта следует указать состав и длительность этапов, ответственных за их реализацию, необходимые ресурсы (прежде всего, финансовые), контрольные точки.
5. Разработка бизнес-моделей. Согласно структуре комплексной типовой Бизнес-модели Банка, показанной на Рис. 1.1, мы имеем 5 групп бизнес-моделей. (см. Рис. 1.11).
5.1. Сначала разрабатываются бизнес-модели группы «Стратегическое управление». Это диктуется главными правилами менеджмента и развития предприятия. Прежде чем приступать к реализации проекта развития предприятия, необходимо четко сформулировать цели и стратегии развития.
5.2. Затем разрабатываются бизнес-модели группы «Управление персоналом и оргструктурой». Для того чтобы описывать бизнес-процессы и назначать владельцев процессов, необходимо иметь действующую схему организационной структуры банка.
5.3. Затем разрабатываются бизнес-модели группы «Объекты деятельности и ресурсы». Для того чтобы описывать бизнес-процессы, необходимо иметь бизнес-модели библиотеки документов, ресурсов и других объектов, которые циркулируют в бизнес-процессах.
5.4. Бизнес-модели группы «Управление бизнес-процессами» разрабатываются параллельно с группой «Объекты деятельности и ресурсы». Это обусловлено тем, что по мере описания бизнес-процессов дополняются и изменяются бизнес-модели группы «Объекты деятельности и ресурсы». А схема организационной структуры является более статичной, поэтому в ней сложно проводить оперативные и частые изменения.
5.5. После того как описана большая часть бизнес-процессов и выполнены все предыдущие этапы можно переходить к построению бизнес-моделей группы «Управление качеством». Что касается очередности разработки 2-х типов бизнесмоделей, то сначала следует разрабатывать первичные бизнес-модели, а затем синтетические. Это объясняется особенностями типов бизнес-моделей, которые были рассмотрены ранее. Синтетические бизнес-модели строятся на основе первичных бизнес-моделей.
6. Разработка регламентов и нормативных документов по бизнес-моделям. Наличия бизнес-моделей недостаточно для эффективной формализации деятельности банка. Более того, некоторые бизнес-модели могут быть непонятны сотрудникам банка. В связи с этим необходимо разработать подробные регламенты на основе бизнес-моделей, включающие текстовое описание и характеристики бизнес-моделей. В программных продуктах бизнес-моделирования данная задача выполняется автоматизировано без больших трудозатрат.
7. Публикация бизнес-моделей и регламентов, доведение до сотрудников банка, обучение сотрудников (при необходимости). Для того чтобы бизнес-модели и регламенты «работали» (использовались сотрудниками банка и были им понятны), их следует поместить в открытый доступ. При необходимости следует провести обучение сотрудников банка новым правилам работы и изменениям.
